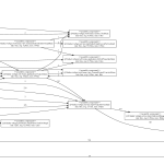
Architecture Discovery (AD) is concerned with extracting architectural information from an existing software system, including both structural and behavioral aspects like identifying architectural entities (e.g., components and classes) and their interactions (e.g., local or remote procedure calls). Dynamic analysis involves
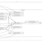
Among others, Kieker supports the collection and extraction of the following AD information based on dynamic or hybrid analysis (i.e., static+dynamic):
- Architectural entities
- Components (classes, types),
- Operations (method signatures),
- Execution containers (servers)
- Distributed control flows
- Concurrency and synchronization
- Visualizations
- Calling dependency graphs (including deployment),
- Call trees
- Sequence diagrams, etc.
Please visit the Features site to learn more! Thanks to Kieker’s extensible architecture it is easy to implement and use custom APM additions.
In addition to the AD of Java systems, Kieker supports AD for other platforms, including legacy systems.





